花木兰一直是女中豪杰般的存在,她的形象突出了女性光辉的一面,但是时至今日,“月经”仍然是个难以启齿的话

(原创作者@人间摄像头)
有些地区信息闭塞,让人们无法正确的认识到月经。在性别观念上的羞耻感在人类的历史上也传承至今,一面宣扬“妇女能顶半边天”,一面却对月经的正当性鲜少提及。

在新型冠状病毒流行至今的三个多月里,许许多多的女性冲锋在前,她们也是我们社会当中许许多多的“花木兰们”。




但她们也不是神,她们有血有肉,她们也有畏惧,在割舍的时候也会有情感上强烈的委屈,但是这都没有成为阻碍她们前进的牵绊,在这场战役中,她们做出了重要的贡献和成就。
医护单位,机关单位,街道单位,都有女性忙碌的身影,女性特有的优势,也给她们创造了许多男性不能为而她们为之,也因此承受了更大的压力。
前两天,在防疫前线女护士被剪掉的“生理期”,
在《想见你》中被剪掉“你来那个哦”的台词,


可见在传媒工作当中,依旧保留着些许“月经羞耻”的观念。
在月经去羞耻的前面还有一座大山,就是女性平权在社会上被接纳的程度……
在网络上仍然充斥着“生男孩”迷信,

然而如果迷信成风,就会出现性别人口不均衡的问题……
还有网络上刚刚被遗忘就又冒出来的遗弃贩卖女婴的新闻……


通过这种种案例,就能够清楚的认识到,目前社会中依旧弥漫着某种风气,来自于对女性的认识仍然不够开放,偏见也依旧没有完全消失,导致上述现象的发生。
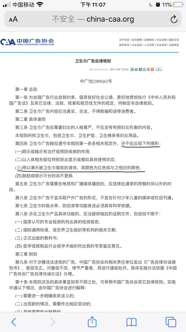
让我们把实现聚焦回月经。最近在网络上很多人在讨论《卫生巾广告自律规则》当中的规定是否有失公允,当中被重点讨论的,是规定不得出现“颜色为红色或相近颜色的情形”的条文。

我觉得这个其实异议倒也可以暂且搁置,因为一件事物我们从从不接受到认识,再到接受,是需要一个过程的,而我们的社会正在经历这样一个过程,这样的规定暂且可以理解。但是我更好奇的是后面这一条:“卫生巾广告不宜采用户外广告的形式”

我觉得这可能有点奇怪,广告的作用就是广而告之,而且已经是在不使用红色、不模拟使用状态的情况下,尽量基础地宣传一个事物的基本存在。无需否认,卫生巾广告的投放用户当然是应该具有针对性的,但它是否还要在投放的人群上具有“避忌性”呢?

花木兰替父从军,骁勇善战,击溃敌军,获得嘉奖,为女性正名……她很优秀,但她不是铁人,她需要克服体力上的弱势还有生理期的折磨,她并非天赋异禀的格斗选手,替父从军前,她只是来自于民间的一位普通绣娘。
在我们现代人的文化认同里,花木兰早已经是对精干力量的女性的代名词,由此衍生的许多女性话题也越来越多的走进人们的视野,占据着时代的赋予她们的话语权,除了生理期。在一些地区,有的女性甚至都支付不起购买卫生用品的费用。

让我们来看看案例,韩国女星崔雪莉曾在《真理商店》节目中表示希望能够让低收入家庭的女性都可以方便地拿到卫生巾,可以用透明的袋子装着,堂堂正正示人。后来《真理商店》的制作人表示会以节目组的名义向社会捐赠10万份卫生巾。

10%的青少年女性“无法负担卫生用品的花费,有14万女孩因为Period Poverty(经期贫困)无法上学”。

月经是女性无法避免的一种生理现象,对卫生用品的需求,也是女性生而为人的基本需求,然而我们通过上述示例可以了解到,仍然有人难以维持对这种需求的满足,那这种情况下她们怎么办呢?有的人只能退而求其次。
2018年印度上映的电影《padman》直译本为《护垫侠》,电影贴切地还原了印度社会对于“月经”的强烈抵触,除了情感上的抵触,很多女性因为买不起卫生巾,只能反复洗用不卫生的布条。

但是我们看到的影片的时候,电影名称却被生硬地翻译成了《印度合伙人》,完全解读不出原标题的含义。

印度相较于我们无论是文化上还是经济上都是相对落后的国家,但我们这种遮羞式地文字表达反而是一种欲盖弥彰的露怯,在月经面前,即使不断追求包容开放的当今时代,也会有不知所措的情节发生。
那么究竟是什么原因让这种羞耻感时至今日都无法抹去?有时候女性的社会地位仍然需要维护和号召,我觉得有一个原因,就是思维惯性,人们好像适应了千百年来就算是这样,同时人们也习惯的沉默,沉默就是最好的认同。现在,如果这样的呼吁就在你面前,你是否愿意加入他们?

(原创作者@人间摄像头)
在3月8日国际妇女节即将来临之际,应该不断提及关切身边女性的切身利益。
同时也要祝愿每一个女性能获得应有的权力和待遇,能够获得一番天地实现自己的作为,可以不用忌惮他人无端的指责和揣测,用自己本来的面目生活。
希望我们的世界可以通过我们不断地努力,一点一点消除对女性的偏见。