
这次,“圈地自萌”已经无法解释同人圈和粉圈的矛盾了。
2月29日,内娱顶流艺人肖战的粉丝遭欧美、日韩、国产影视等同人圈粉丝集体声讨围攻。原本互不干扰的多个圈层联手向流量饭圈开炮,也在微博上掀起了一场腥风血雨。
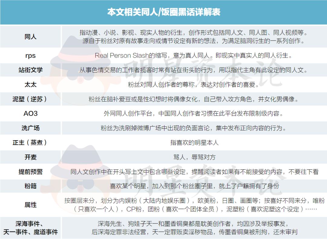
事情源于不久前,博君一肖(王一博VS肖战)CP粉在同人创作平台LOFTER上发布了一篇名为《下坠》的同人文。在这篇同人文中,肖战被设定为在红灯区从事特殊工作的女装大佬,而王一博则被设定为未成年人,双方在这样的情景下展开了一段恋情。

根据同人文创作的同人图
同人圈向来有“圈地自萌”的规则,但《下坠》这篇同人文却在一场饭圈安利活动中被转至微博,在CP粉中被进一步传播。发现了这篇文章的小飞侠(肖战唯粉)中,有人因无法忍受爱豆被扭曲污蔑,更不满CP粉带真人大名在微博这一公共平台传播的行为,采取组队艾特网警、网信办等官媒,电话、邮件举报等形式,展开了一场轰轰烈烈的“肃清运动”。

大量举报者规模化的下场也让这一行为不仅是针对《下坠》这篇文章,几位高人气CP同人写手,两大同人创作平台LOFTER和AO3也被进一步殃及。这两大平台几乎是国内所有同人爱好者的根据地,若因此而遭到管制,则意味着同人圈日后的创作及娱乐行为都会受到干扰。

LOFTER被打一星,不过尚未有证据证明是肖战粉丝所为
不同圈层的同人创作者迅速发起声讨及维护。在他们看来,同人圈与饭圈虽有重叠,但本质是文化并不相通的两类圈层。饭圈内斗,不应牵扯同人圈,而动用公权力举报的行为更是十分可耻。
一时间,肖战唯粉、博君一肖CP粉、同人粉纷纷主动亦或被动地加入这场混战。明星资本论通过采访和观察收集了三方粉丝的观点及言论,并整合为对话形式。一场举报打造的圈层碰撞背后,饭圈鄙视链、圈层文化壁垒、创作自由尺度等问题也一一浮出水面……

明星资本论:您参与到整件事的源头是什么?
小飞侠:
其实早就对这类所谓的同人创作不满了,大家私下也过讨论,有一些觉得还挺辣眼睛的。但之前其实也没到触碰底线地步,大家都是睁一只眼闭一只眼。
这次举报的这篇同人文我们多次在广场、话题中刷到,我觉得这影响了纯粉正常的追星节奏,所以看到有自家的姐妹带头举报,我认为有必要参与进来。
博君一肖粉:
我一开始了解到这件事情,是发现首页又在洗广场。后来才知道是我们CP圈的几位写手太太被肖战的唯粉举报了,连带着LOFTER和AO3也被举报了。
外圈粉:
看到圈子里的朋友们突然在讨论“创作自由”和“引用公权力举报”这两件事,进一步了解才发现是肖战粉丝举报了在LOFTER和AO3上的创作者,上升到了同人创作平台,对整个同人圈子都造成了非常大的困扰。
明星资本论:你认为造成事件发酵的原因是什么?
小飞侠:
肖战本人的流量,粉丝的战斗力,大量的黑粉和对家的存在,还有后期的资本运作。开始可能是微博上很多人喜欢看顶流家撕逼,好多其他家的粉丝也会掺和进来借机踩一脚,营销号再一传播,对家和资本下场进一步扩大,事情就出圈了。
但我也没想到会有这么多腐女参与进来,我之前没有同人圈和PRS圈的概念,这次看到她们大规模地声讨我们,还挺莫名其妙的。
博君一肖粉:
博君一肖的粉丝中有很多人其实本身也是创作者,甚至是外圈粉丝,出于对举报的不满,大家内部的吐槽和抗议无形中扩散到了其他圈层,涉及到举报,本身也是创作者的敏感话题,火自然就烧起来了。再加上一些有心人的助推,想借机黑肖战一把,事情就朝着一发不可收拾的局面走了。
外圈粉:
就是这次粉丝举报的傻X行为犯了众怒啊!本来大家作为圈地自萌的小众文化爱好者,在自己圈子里玩得好好的,突然被牵扯进来了。经过深海事件、天一事件乃至之前的魔道事件,公权举报这个事是所有创作人的炸点。这一下子从欧美到日韩圈这么多创作者都成了受害者,都联合了起来,当然事态会蔓延扩大。
明星资本论:在整个时间发酵过程中,你做了什么?
小飞侠:
很多职黑都出动了,为了黑而黑扒哥哥素人时期,我们一直在反黑,去营销号控评。而且我们一直在发微博澄清,我们没有号召举报平台,和外圈人一直在解释我们举报的是那些有违法内容的同人文。
博君一肖粉:
我们也在反黑,因为唯粉我们又被迫下场,忙着洗广场,还要帮唯粉背锅,和路人解释这件事和哥哥无关。但我们一直不敢开麦,因为CP粉的圈子还是维稳的圈子,一旦上热搜,事情就更扩散出去了。但没有情绪也是不可能的,心情不好的时候就会去冲榜,去氪金。
外圈粉:
我们在维权,维护创作者表达的自由,我们在争取亚文化生存的空间,同时抨击动辄就用公权力对抗文学创作自由的行为。不少人在探讨同人文创作的边界,探讨文学题材三观呈现和边缘人群形象等诸多问题,我们很担心亚文化的生存空间一再被压缩和限制。
明星资本论:整件事情中哪一点触碰到了你的底线?
小飞侠:
哥哥被女化,被写成妓女,带正主大名在微博上传播,自身形象受损。有很多不混粉圈,甚至年龄很小的朋友会受影响,路人看到这样的内容也会影响对哥哥的观感。肖战本人又没有做错什么,为什么要是这么个形象在公众平台被传播?
外圈粉:
举报触到了我的底线。肖战粉丝不应该采取“以暴治乱”的手段解决问题。
博君一肖粉:
影响正主。我们在前期什么都不知道就要去洗广场,因为举报整个CP粉圈也在背锅。我们个人不支持举报行为,但也不希望因为唯粉的这种错误行为,很多人开始咒骂哥哥本身,他在这件事中是无辜的。
明星资本论:整件事情中你最不能理解的点是什么?
小飞侠:
我们饭圈内部,替形象被损害的哥哥讨公道,诉求也不过是这篇文章下架,为什么会有这么多人不分青红皂白的来骂我们?什么脏水都能往我们身上泼。平台被黑子恶意打低分也是我们干的,很早前就管控被下架的内容也说是我们做的,谣言满天飞,辟谣帖没人看。
博君一肖粉:
为什么唯粉要这么针对我们CP粉?我觉得如果文章中的另一方换个人,不是王一博,是个别的什么路人,是个女生,可能唯粉也不会闹到这种程度。到底是哪里来的对CP粉这么大的恶意呢?哥哥的确是因为《陈情令》火的,我们的存在也是很庞大的群体啊。
外圈粉:
现在的年轻追星族为什么这么容易被煽动?如此轻易的就按照一个自认的领袖给出的意见和模板去集体执行,去举报去开展“消灭”,还能熟练地选择一个最错误的行为:引用公权力下场打击异己,并自诩正义沾沾自喜。
明星资本论:如何看待举报行为?
博君一肖粉:
站在我的立场上是不认可这种行为的,怎样都不应该选择举报这种方式。
小飞侠:
作为粉丝我们不是说为了举报同人文,而是因为这种文章带动了很多CP粉女化泥塑肖战,你写原创没有问题,但是你把男明星写成妓女,写未成年嫖娼,在微博转发过万,对艺人影响很不好。我们也没法采用别的方式让他们删除,举报也是一种无奈之举,是我们维护哥哥形象的手段,我觉得没什么过激的。
外圈粉:
如果觉得这个作者写得不好你们去批评她,那没有问题。但你们把写文的写手挂出来,然后@公权力机构,给扫黄打非办发邮件,举报了两个创作平台,上升到这个层面就过分了。
不管你举报一篇同人文,举报微博,还是举报AO3,你按下了举报键就是错的。同人创作是一个很大的圈子,大家本来只是小众娱乐,一旦平台被封,每个人都要陪你们共沉沦。就像我们圈子里流传的一句话一样:大家都在锅里吃饭,你觉得不好吃可以不吃可以吵架,但你不能把锅砸了。这就是为什么大家会这么愤怒。
且抛开这个粉圈来看,我有自由创作的权利,你也有骂我的权利,但是你不应该去举报我。
明星资本论:所以同人圈创作要遵守什么规则吗?或者说你认为创作自由的尺度在哪里?
博君一肖粉:
博君一肖的同人文创作中,只要不是讴歌违法犯罪的,不抄袭的,其实都ok。
小飞侠:
正常的言情、同人小说都可以,人设侮辱人的、过火的自己意淫就行,发了也就发了但别发微博这种平台,不要带大名,不要上升真人。
肖战是正经明星,不是二次元的卡通人物,也不是天高地远的外国艺人,微博这个平台什么人都能看到,容易被人利用放大,直接影响他的形象和资源,还是要有正能量影响力的,肖战好好的直男老在这里被人说成受,说成0,肯定影响不好。
路人粉总是拿创作自由说事,你涉黄涉黑,还涉及未成年人色情,都不顾法律边界了还在谈自由?
外圈粉:
欧美日漫等圈层整体尺度和风气开放,对性癖自由强调的也多,像这种程度的站街文很多家都有,比这更夸张、更小众爱好的也多了去了。我们内部之前经历过好多次互相挂长微博撕逼,探讨是否侮辱角色的事,也引发过圈子里的整体讨论潮,最终较为一致的是有创作自由,但是需要提前预警。
在我看来本质上就不应该用所谓的法规和法律来限制创作,古往今来那么多优秀文艺作品,为了推动情节有各种方法。只要不是特别过激,违背道德底线的,其他都可以作为情节助手。
毕竟写了又不代表是认同,有时候其实是批判或者别的,只是一种设定必要罢了。《暮光之城》的SM同人《五十度灰》还拍电影了呢,《洛丽塔》这种作品目的也是为了批判,在虚构的故事中寻求真实的人脑袋一定有问题。
明星资本论:你认为这件事情会造成什么影响?
外圈粉:
同人文化在中国这样的背景下生存其实已经非常艰难了,如果再因为饭圈的纷争而让我们失去屈指可数的创作平台,这对我们都是非常不利的。哪怕仅是限制同人创作的尺度和内容,也是对同人文化的损伤。说白了这还是中国没有分级制度造成的,但我们不想成为第一个被开刀的人。
博君一肖粉:
我们喜欢的同人创作被和谐了,也或者是太太怕被牵扯主动删除的,但反正看不到了。如果这件事影响了圈内太太们的创作热情,那大家今后吃粮的质量和数量可能都会所有下降。
事情闹大之后,趁机黑、辱骂肖战的人会越来越多。无论是其他饭圈的人出于昔日恩怨,还是同人圈的人出于自我保护,或是想对肖战不利的人借题发挥,对肖战本人来说都是很大的伤害。
小飞侠:
我认为借举报一事借题发挥进而伤害到肖战本人的言论,是CP粉的自圆其说,我们举报同人文这件事并不足以构成推波助澜的行为。所谓的同人创作歪曲了哥哥的形象,很容易给路人留下不好印象,如果放任这种败坏哥哥形象的行为,才是真正的对哥哥不利。
我们举报针对的是不合设定的同人创作,是带正主大名的无耻行为,如果平台真的因此被限制或管制,难道只是因为我们举报这一件事吗?是不是应该思考一下其他原因呢?
明星资本论:你认为这件事情最好的解决方式是什么?
博君一肖粉:
保持自己冷静,心态不要崩,一边澄清一边等待它自然消亡。
小飞侠:
希望现在事情迅速过去,明显已经有多方势力下水了,最好的解决方式就是文章下架,CP粉不再犯类似的错误,哥哥也不受影响。
外圈粉:
我也希望这件事情不要再扩大了,因为现在lofter的tag里都在说这件事,它已经影响到大家正常浏览资讯以及正常创作讨论的范围,目前没有办法给出一个让大家都比较满意的方案,毕竟我觉得举报的是不会道歉的,对吧?
明星资本论:其实归根结底还是不同圈层间立场不同,你们有什么是想对对方说的吗?
小飞侠:
饭圈和同人圈会有文化差异,饭圈主要维护正主,同人圈维护的是大大。
博君一肖的CP粉,我希望你们能搞明白什么是圈地自萌,什么是界限。之前就有过为了撕一个小飞侠,发帖号召不给肖战打榜的事情,就是因为那个唯粉只支持肖战,经常写一写破CP梗的文章,最后因为这个事情,还搞出了热搜,影响很坏。这一次的事情,本质也是因为CP粉的过分创作导致了这一切。
另外,既然说是爱两个人,就不要一碗水端不平,别总是内部讨论小飞侠都用黑称“废虾”,也没见你们讨论王一博唯粉起黑称啊,就算攻比受要受欢迎,好歹面子功夫做到位。
另外其他下场的同人写手,希望你们能看一看我们的澄清贴,事情发展到现在,很多事情并不是我们的本意,也不是我们做的,希望不要被带节奏了,圈子之间还是互相尊重吧。
博君一肖粉:
我已经没有什么是对唯粉说的了,感觉这种矛盾就无法调和。唯粉对CP粉很容易形成一种二元论,就是你不是只爱我哥哥一个人的,你们的爱分给了两个人,但是你们是歪屁股,总是一边51%,一边49%,我哥哥一定是那个49%。CP粉怎么都解释不清的。
其他外人看唯粉和CP粉撕逼,就像看小学生吵架一样,但如果涉及到他们本身的利益,我其实能够理解他们的愤怒。不管圈子是什么属性,大家平时都是互不干涉的立场,但是你们撕的结果如果影响到我,肯定就会有意见。但是我也希望各位外圈的朋友能尽量冷静,毕竟肖战在整件事中是无辜的,希望不要牵连他。
其实每家都有不同的玩法,你进一个圈子就会知道那里的规则,但你不是说去适应它,你爱的是真主,不要因为饭圈消磨爱意,每个人都应该有抛却饭圈之外的自己的生活。
外圈粉:
我可以理解不同圈层对同人创作的底线理解不同,接受度也有不同,有些比较要规避。但不要上升到公权力进行举报是大家应该去遵守的一个东西。同人圈应该是一个严以律己,宽以待人的地方。
另外现在的明星粉对我们这些路人有一些误解,讲道理明星小黄文不会败坏路人缘,粉丝组团控评、四处执法的行为才会败坏路人缘。因为我们不是明星的粉丝,不会关注这些。如果这次不是举报,这篇文可能只有一万个人看,现在好了,所有外圈粉丝都涌去围观了,都知道肖战被女化了。
为了避免这样的事情再发生,请以后你们关起门来打架,不要影响我们,不要影响整个圈子。